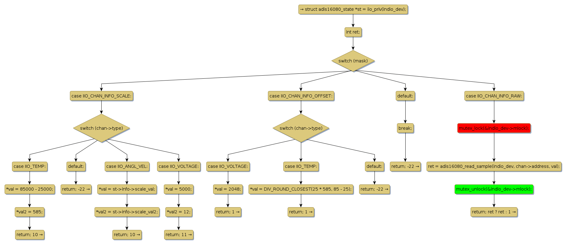
Instance Verification Kit (IVK)
mutex lock @ [1862+30+/linux-3.19-rc1/drivers/iio/gyro/adis16080.c]
Instance Signature: mlock
|
The Matching Pair Graph:
|
|
Function Name
|
Control Flow Graph (CFG)
|
Events Flow Graph (EFG)
|
Source Correspondence
|
|
adis16080_read_raw
|
|
|
[1610+18+/linux-3.19-rc1/drivers/iio/gyro/adis16080.c]
|